|
|
■包装資材 ■包装機械 ■物流機器 ■測定機器 ■洗剤 ■ケミカル ■蛍光灯 ■季節品-夏 ■季節品-冬 ■弱電工具 ■ホイスト ■環境機器 ■掃除機 ■ムーブテック ■切削工具 ■機械工具■調理厨房機器 ■研究室用品 ■安全防犯防災品 ■エクステリア ■新商品 ■在庫処分
| 超音波噴霧器(上部給水型) 品番 M4433MR-42H | 【詳細表示】 | |||||||||||||||||||||||||||||||||||||||||||||||||||||||||||||||||||||||||||||||||||||||||||||||||||||||||||||||
| 商品番号 | M4433MR-42H | 価 格 | ||||||||||||||||||||||||||||||||||||||||||||||||||||||||||||||||||||||||||||||||||||||||||||||||||||||||||||||
![]() |
水道直キノコ栽培用超音波加湿器 品番 M4433MR-42H |
|||||||||||||||||||||||||||||||||||||||||||||||||||||||||||||||||||||||||||||||||||||||||||||||||||||||||||||||
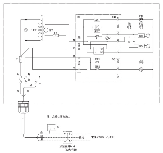
| きのこ栽培用 超音波加湿器 きめの細かい良質な霧できのこ栽培に最適な湿度環境をつくります。 耐湿構造により、きのこ栽培下における高湿度環境においても使用することができます。 きのこ栽培のほか、育苗、青果物の保管などの農業関係や、冷蔵倉庫に使用することもできます。 空運転の防止、水槽内の水温が上昇した際に運転を停止する安全機能が搭載されています。 ![]() ■外形寸法図・電気回路図
■仕様
●水槽、噴霧ノズル、フィルターは水質や、空気中の埃などで汚れやすくなっています。 定期的な清掃を推奨いたします。 ●長期間加湿器を使用しない場合は、水槽内の水を排水口から抜いて保管してください。 ●加湿器に水以外のものを入れてご使用すると、故障や事故発生の原因となりかねますので、使 用しないでください。 ●寒冷地や氷点下でご使用の場合、凍結防止措置を施してください。 ●清掃·メンテナンスを行う場合は必ず電源を落としてから行ってください。 ●部品の交換時期の目安は、振動子:約5,000時間です。 ●記載された商品の仕様・デザイン等は改良のため予告なく変更することがあります。御了承ください。 |
||||||||||||||||||||||||||||||||||||||||||||||||||||||||||||||||||||||||||||||||||||||||||||||||||||||||||||||||
運賃、および消費税は、記載価格には、含まれていません。

[トップページに戻る] [注文書] [見積り依頼] TEL 0729-64-8663 FAX 0729-61-4874
営業時間 AM9:00~PM7:00 営業日 月曜日~金曜日 定休日 土曜日 日曜日 祝日